2023年数字厦门工作要点
以习近平新时代中国特色社会主义思想为指导,全面贯彻落实党的二十大和二十届一中、二中全会精神,坚持稳中求进工作总基调,紧紧围绕网络强国、数字中国、数字福建部署要求,以持续深化数字化改革与发展为主线,以激发数据要素价值为根本动力,充分发挥数字政府建设引领作用,加快构建共建、共享、共治的数字社会和数字生态,为我市全方位推进高质量发展超越,努力率先实现社会主义现代化贡献数字力量。
一、认真贯彻落实上级决策部署
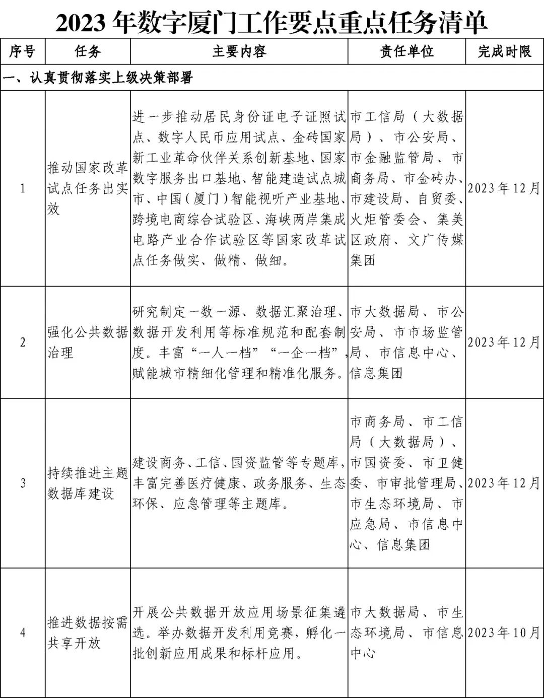
(一)推动国家改革试点任务出实效
进一步推动居民身份证电子证照试点、数字人民币应用试点、金砖国家新工业革命伙伴关系创新基地、国家数字服务出口基地、智能建造试点城市、中国(厦门)智能视听产业基地、跨境电商综合试验区、海峡两岸集成电路产业合作试验区等国家改革试点任务做实、做精、做细。
责任单位:市工信局(大数据局)、市公安局、市金融监管局、市商务局、市金砖办、市建设局、自贸委、火炬管委会、集美区政府、文广传媒集团。
(二)加快建设数据资源体系
1.加强数据汇聚治理。开展公共数据治理顶层设计,研究制定“一数一源”、数据汇聚治理、数据开发利用等标准规范和配套制度。加快经济基础数据库和城市人口动态感知库建设。推动建设商务、工信、国资监管等专题库,丰富完善医疗健康、政务服务、生态环保、应急管理等主题库。强化数据治理,丰富“一人一档”“一企一档”,赋能城市精细化管理和精准化服务。
责任单位:市工信局(大数据局)、市发改委、市统计局、市公安局、市商务局、市国资委、市卫健委、市审批管理局、市生态环境局、市应急局、市市场监管局、市信息中心、信息集团。
2.强化数据共享开放。开展公共数据开放应用场景征集遴选,举办数据开发利用竞赛,孵化一批创新应用成果和标杆应用。
责任单位:市大数据局、市生态环境局、市信息中心。
3.加快数据高效流通。推动公共数据授权运营,探索建立海峡两岸数据交易平台,培育数据商和第三方专业服务机构,健全数据资产评估、登记结算、交易撮合等市场运营制度。推动公共数据与非公共数据融合应用,以交通、停车场等公共数据汇聚、开放为试点,探索打造城市级公共交通整体解决方案。
责任单位:市大数据局、市财政局、市交通局、市建设局、市公安局、厦门港口局、市执法局、市信息中心、信息集团。
(三)加强数字基础设施建设
1.适度超前部署信息基础设施。深化“双千兆”网络建设,推进厦门市5G通信网络建设,争取5G基站数量达到1.3万个。强化国际互联网数据专用通道应用,截至年底总用户数超300家,通道利用率超10%。推进厦门鲲鹏超算中心提质扩容,加快厦门数字工业计算中心建设,统筹推动算力基础设施绿色高质量发展。
责任单位:市通信管理局、市大数据局、市发改委、市重点办、各区人民政府、市信息中心、火炬集团。
2.增强“云网数”基础支撑能力。逐步升级打造全市一体化政务云平台体系,提升政务云资源管理运营水平。加快政务外网、金宏网“两网整合”,构建上下贯通、左右协同的政务网络体系。完善公共数据服务门户,实现公共数据“一本账”展示、“一站式”申请、“一平台”调度。
责任单位:市大数据局、市信息中心。
(四)加速数字经济创新发展
1.完善数字经济发展顶层设计。强化数字经济发展全局性谋划,优化制定、完善促进数字经济发展的政策措施。研究出台促进厦门数字经济高质量发展行动方案,进一步明确数字产业化、产业数字化主攻方向和重点任务。
责任单位:市大数据局。
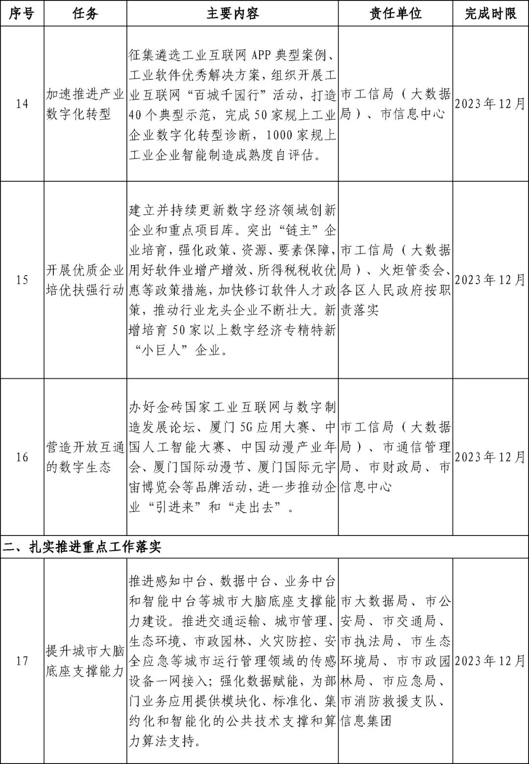
2.加快推进产业数字化转型。征集遴选工业互联网APP典型案例、工业软件优秀解决方案,组织开展工业互联网“百城千园行”活动,打造40个典型示范,完成50家规上工业企业数字化转型诊断、1000家规上工业企业智能制造成熟度自评估。落实国家中小企业数字化转型试点任务,加强分类指导和跟踪服务,确保政策落地见效。
责任单位:市工信局(大数据局)、市信息中心。
3.开展优质企业培优扶强行动。建立并持续更新数字经济领域创新企业和重点项目库。突出“链主”企业培育,强化政策、资源、要素保障,用好软件业增产增效、所得税税收优惠等政策措施,加快修订软件人才政策,推动行业龙头企业不断壮大。新增培育50家以上数字经济专精特新“小巨人”企业。
责任单位:市工信局(大数据局)、火炬管委会、各区人民政府按职责落实。
4.营造开放互通的数字生态。办好金砖国家工业互联网与数字制造发展论坛、厦门5G应用大赛、中国人工智能大赛、中国动漫产业年会、厦门国际动漫节、厦门国际元宇宙博览会等品牌活动,进一步推动企业“引进来”和“走出去”。
责任单位:市工信局(大数据局)、市通信管理局、市财政局、市信息中心。
二、扎实推进重点工作落实
(一)加快推进城市大脑建成投入使用
1.提升城市大脑底座支撑能力。推进感知中台、数据中台、业务中台和智能中台等城市大脑底座支撑能力建设。推进交通运输、城市管理、生态环境、市政园林、火灾防控、安全应急等城市运行管理领域的传感设备一网接入;强化数据赋能,为各部门业务应用提供模块化、标准化、集约化和智能化的公共技术支撑和算力算法支持。
责任单位:市大数据局、市公安局、市交通局、市执法局、市生态环境局、市市政园林局、市应急局、市消防救援支队、信息集团。
2.推进政务服务“一网通办”。完成一体化政务服务平台建设,推动人社、市场监管、公安等部门自建审批系统应接尽接。优化电子证照、可信电子文件授权模式和流程,基本实现本市核发高频证照应归尽归、应用尽用。
责任单位:市审批管理局、市大数据局、市人社局、市市场监管局、市公安局、市信息中心、信息集团。
3.推进市域治理“一网统管”。加快推动市域治理一网统管(一期)项目建设,聚焦市域治理痛点难点,打造10个示范应用场景(基于视图的数据服务、校园周边特定人员协同处置提升、九小场所协同管理、综合管廊协同管理、生态环境协同治理、公园景点协同管理、市容环境文明创建、交通不文明行为协同管理、在厦境外人员多部门协同服务、交通运输服务)和城中村现代化治理应用。
责任单位:市工信局(大数据局)、市公安局、市委政法委、市市政园林局、市生态环境局、市执法局、市交通局、市消防救援支队、市建设局、各区人民政府、市信息中心、信息集团。
4.推进政务办公“一网协同”。推动全市政务运行“一网协同”项目建设,打造面向党政机关的政务工作总平台,解决上级部署督办难、部门工作协同难等难题。
责任单位:市工信局(大数据局)、市委机要保密局、市直有关部门、各区人民政府、自贸区、火炬管委会、市信息中心、信息集团。
5.打造城市运行“一屏通览”。推进“数看厦门”应用推广,持续丰富指标体系。推进“图看厦门”建设,丰富领导驾驶舱接入内容,推进和优化城市体检一张图、市场监管一张图、教育一张图等建设。
责任单位:市工信局(大数据局)、市委效能办、市发改委、市统计局、市资源规划局、市建设局、市市场监管局、市教育局、各区人民政府、市信息中心、信息集团。
(二)打造数字产业新增长极
1.大力发展信息科技创新。加快厦门科学城建设,支持新一代信息技术产业加快集聚落地发展。发展大数据征信、供应链金融、司法大数据等金融信息科技服务业态。依托海丝中央法务区等载体,培育集聚一批法务科技领军企业。深化数字人民币应用,支持互联网平台企业探索消费券、便捷支付等数字人民币线上线下应用场景。
责任单位:市科技局、市金融监管局、海丝法务办、人行厦门市中心支行。
2.加快元宇宙等新兴产业发展。出台元宇宙产业专项政策,加快建设鼓浪屿元宇宙、马拉松元宇宙等标杆项目,推动应用落地和生态建设,争创国家元宇宙先导区。组织实施人工智能产业创新任务揭榜挂帅,促进人工智能技术应用,形成一批标志性成果。依托华为云创新中心等公有云平台,百度智能云等特色云平台推广SaaS服务模式,提升软件规模化服务能力。
责任单位:市工信局(大数据局)、市体育局、市文旅局、市商务局、火炬管委会、鼓浪屿管委会、集美区政府。
3.壮大信创产业生态体系。瞄准信创产业全链条龙头企业,吸引其来厦设立区域制造、研发中心,培育信创产业生态。支持华为鸿蒙生态中心、开源芯片产业生态基地建设,依托神州信创研究院、浪潮信创研究院,推进应用软件与国产基础软件兼容适配,全力壮大自主可控产业生态体系。
责任单位:市工信局(大数据局)、火炬管委会、集美区政府、湖里区政府。
(三)谋划一批“大脑+”创新应用
1.打造“民生直达”应用。构建就业人才及老弱病贫残人群专题,推动引才用才、优抚养老、扶贫助残等惠民政策“免申即享”。
责任单位:市民政局、市人社局、市残联、信息集团。
2.推行“信用停车”服务应用。将白鹭分信用体系引入停车场景,推行不停车收费“信用停车”模式,使城市停车更为有序、便捷。
责任单位:市发改委(信用办)、市建设局、市交通局、信息集团。
3.扩大“信用就医”场景覆盖。拓展个人信用白鹭分应用场景,推动“信用就医”服务到2023年底覆盖50家以上医疗机构。
责任单位:市发改委(信用办)、市卫健委、市医保局、信息集团。
4.拓展“数字身份(厦门码)”应用场景。持续为各行业提供可信网络身份的基础认证服务,推动“数字身份(厦门码)”在政务办事、自助终端、场所通行、公共交通、会展服务、基层数据采集、线上身份验核等场景应用,探索构建“一码通办、一码通行、一码通用”的全场景服务体系。
责任单位:市工信局(市大数据局)、市审批管理局、市交通局等场景相关业务部门、信息集团。
(四)进一步加强品牌建设
1.深耕“i厦门”品牌。紧扣“全市公共服务和便民服务统一入口”定位,推动“i厦门”各项服务从“可用、能用”向“好用、爱用”提升。
责任单位:市工信局(大数据局)、信息集团。
2.升级“i商通”平台。依托工信大数据平台建设,基于“慧企云”升级全市统一企业服务平台“i商通”,打造“厦门企业服务总门户”。
责任单位:市工信局(大数据局)、市中小企业服务中心、信息集团。
3.打造“i政务”品牌。依托“一网协同”项目,打造以“i政务”为品牌的办文、办会、办事一站式政务工作平台。
责任单位:市工信局(大数据局)、信息集团。
三、优化数字化发展环境
(一)健全管理机制
推动《厦门经济特区数据条例》落地,完善条例配套制度。落实政务信息化改革新要求,研究制定立项评审、质量监管、验收测评、绩效评价等系列规范。建立健全政务信息化项目常态化立项评审机制和项目库滚动更新机制,提高项目全流程管理效能。推动成立厦门市公共数据共享应用协调小组,建立数字经济发展市级联席会议制度。推出比赛机制、排名机制,开展厦门市优秀政务信息化解决方案、政务数据共享案例评选。
责任单位:市工信局(大数据局),各区人民政府、市直有关部门,市信息中心。
(二)强化专业能力支撑和人才队伍建设
推进市信息中心向技术管理、数据管理转型。强化投资运营机构内部资源整合,加快壮大人才队伍,提升项目策划、方案供给和技术保障能力。组建数据专家委员会,充实政务信息化专家库,完善专委会管理办法和工作制度,强化专家在重大项目立项、重大课题研究等方面的专业支撑。在市直部门、各区和部分企事业单位建立首席数据官队伍。加强数字化人才培养和技能人才培训,建设一支讲政治、懂业务、精技术的复合型干部队伍。
责任单位:市大数据局、市国资委、市财政局、市委组织部,各区人民政府、市直有关部门及相关试点企事业单位,市信息中心、信息集团。
(三)提升网络信息和数据安全防护水平
从制度规范、技术防护、运行管理三方面,强化信息基础设施、重要信息系统、重要数据的安全管理,提升网络安全态势感知、安全监管和应急管理水平。建立健全数据安全风险评估、监测预警和应急处置机制,构建数据全生命周期防护体系。开展工业领域数据安全管理试点,明确工业领域数据安全防护、安全评估机制。
责任单位:市委网信办、市公安局、市工信局(大数据局),各区人民政府、市直有关部门,市信息中心、信息集团按职责落实。
附件:2023年数字厦门工作要点重点任务清单
来源:投资厦门









